REPSI - Revista Ecuatoriana de Psicología

https://repsi.org

Volumen 7, Número 18, mayo-agosto 2024

ISSN: 2661-670X

ISSN-L: 2661-670X

pp. 254 – 272

 

Variables asociadas y desafíos en la psicoterapia sexual con parejas adultas: Un enfoque en la intimidad y satisfacción

Associated variables and challenges in sexual psychotherapy with adult couples: A focus on intimacy and satisfaction

Variáveis associadas e desafios na psicoterapia sexual com casais adultos: um enfoque na intimidade e na satisfação

 

Doménica Vanniuska Almagro Villegas

domenica.almagro.13@est.ucacue.edu.ec

https://orcid.org/0009-0000-4909-0463

 

Jéssica Alexandra Jaramillo Oyervide

jajaramillo@ucacue.edu.ec

https://orcid.org/0000-0003-3362-7216

 

Universidad Católica de Cuenca. Cuenca, Ecuador

 

Artículo recibido 12 de marzo 2024 | Aceptado 26 de abril 2024 | Publicado 24 de mayo 2024

 

Escanea en tu dispositivo móvil o revisa este artículo en:

https://doi.org/10.33996/repsi.v7i18.123

 

RESUMEN

La psicoterapia sexual es fundamental para abordar problemas relacionados con la intimidad y la satisfacción sexual en parejas adultas. Este estudio tiene como propósito analizar las variables asociadas y los desafíos en este contexto específico. Mediante una revisión sistemática descriptiva, se exploraron publicaciones de los últimos 7 años en inglés y español, incluyendo análisis de casos y estudios descriptivos accesibles en Scopus, Web of Science y PubMed. Inicialmente, se identificaron 245 registros, de los cuales se eliminaron 68 duplicados. Tras revisar títulos y resúmenes, se seleccionaron 15 estudios elegibles, excluyendo metaanálisis. Se encontró que la intimidad sexual en parejas adultas se ve afectada por la predisposición a establecer vínculos emocionales interdependientes y una comunicación empática. Con el tiempo, la intimidad tendía a disminuir, a menudo gestionada con indiferencia para resolver conflictos. Este análisis subraya la importancia de abordar estos aspectos en la psicoterapia sexual para mejorar la calidad de vida en las relaciones de pareja.

 

Palabras clave: Intimidad sexual; Satisfacción sexual; Psicoterapia sexual; Parejas adultas; Retos

 

ABSTRACT

Sexual psychotherapy is fundamental to address problems related to intimacy and sexual satisfaction in adult couples. This study aims to analyze the associated variables and challenges in this specific context. Through a descriptive systematic review, publications from the last 7 years in English and Spanish were explored, including case analyses and descriptive studies accessible in Scopus, Web of Science and PubMed. Initially, 245 records were identified, of which 68 duplicates were eliminated. After reviewing titles and abstracts, 15 eligible studies were selected, excluding meta-analyses. Sexual intimacy in adult couples was found to be affected by a predisposition for interdependent emotional bonding and empathic communication. Over time, intimacy tended to decline, often managed with indifference to resolve conflicts. This analysis underlines the importance of addressing these aspects in sexual psychotherapy to improve the quality of life in couple relationships.

 

Key words: Sexual intimacy; Sexual satisfaction; Sexual psychotherapy; Adult couples; Challenges

 

RESUMO

A psicoterapia sexual é fundamental para abordar problemas relacionados à intimidade e à satisfação sexual em casais adultos. Este estudo tem como objetivo analisar as variáveis associadas e os desafios nesse contexto específico. Por meio de uma revisão sistemática descritiva, foram exploradas publicações dos últimos sete anos em inglês e espanhol, incluindo análises de casos e estudos descritivos acessíveis no Scopus, Web of Science e PubMed. Inicialmente, foram identificados 245 registros, dos quais 68 duplicatas foram eliminadas. Após a revisão dos títulos e resumos, foram selecionados 15 estudos elegíveis, excluindo-se as metanálises. Descobriu-se que a intimidade sexual em casais adultos é afetada por uma predisposição à ligação emocional interdependente e à comunicação empática. Com o passar do tempo, a intimidade tendeu a diminuir, muitas vezes gerenciada com indiferença à resolução de conflitos. Essa análise ressalta a importância de abordar esses aspectos na psicoterapia sexual para melhorar a qualidade de vida nos relacionamentos de casais.

 

Palavras-chave: Intimidade sexual; Satisfação sexual; Psicoterapia sexual; Casais adultos; Desafios

 

INTRODUCCIÓN

 

La Organización Mundial de la Salud (OMS) reconoce la importancia de la salud mental y las relaciones interpersonales en el bienestar general de las personas. Si bien no hay un documento específico de la OMS que trate exclusivamente sobre la comunicación en las relaciones de pareja, la organización aborda temas relacionados con la salud mental, la violencia doméstica y el bienestar emocional, los cuales están estrechamente vinculados con la calidad de las relaciones de pareja (OMS, 2022a). La OMS destaca que una buena comunicación es fundamental para mantener relaciones saludables y prevenir conflictos. La comunicación efectiva es un componente esencial para el bienestar emocional y mental, ya que permite a las personas expresar sus necesidades y sentimientos, resolver conflictos y construir relaciones de apoyo (OMS, 2022b).

 

Por lo tanto, la comunicación en las relaciones de pareja es crucial para el entendimiento mutuo y la resolución de problemas. Actualmente, se observa que el uso de la tecnología, como los mensajes de texto y las redes sociales, ha cambiado la dinámica de la comunicación en las parejas. Si bien facilita el contacto constante, también puede dar lugar a malentendidos y a una disminución de la comunicación cara a cara, lo cual es esencial para una conexión emocional profunda

 

Las parejas que practican la comunicación abierta y honesta tienden a tener relaciones más satisfactorias (Chapman y Campbell 2016). La capacidad de expresar sentimientos y pensamientos sin temor a ser juzgado es fundamental para construir confianza y comprensión mutua (Johnson et al., 2022). La escucha activa y la empatía son componentes clave de una comunicación efectiva. Además, hay un aumento en la búsqueda de terapia de pareja y talleres de comunicación para mejorar estas habilidades, reflejando una mayor conciencia de su importancia (The Gottman Institute, 2024). Las intervenciones terapéuticas y educativas proporcionan herramientas y estrategias para manejar los conflictos y mejorar la conexión emocional. Así, la comunicación en las relaciones de pareja se ha visto influenciada significativamente por la tecnología, pero sigue siendo vital mantener prácticas de comunicación efectiva y buscar apoyo terapéutico cuando sea necesario para fortalecer la relación.

 

Por otra parte, las expectativas sexuales en una relación pueden influir significativamente en la satisfacción de la pareja. Actualmente, se observan varias tendencias importantes en este ámbito. Hay una mayor apertura y aceptación hacia diversas prácticas y orientaciones sexuales, lo que permite a las parejas sentirse más cómodas discutiendo sus deseos y necesidades sexuales. Esta apertura facilita una mejor comprensión y satisfacción mutua (Blumenstock, 2021).

 

La educación sexual más amplia y accesible también ha tenido un impacto positivo, permitiendo a las parejas tener un mejor entendimiento de su propia sexualidad y la de su pareja (Planned Parenthood, 2024). Este mayor conocimiento puede llevar a expectativas más realistas y satisfactorias, ayudando a evitar malentendidos y frustraciones (Nagoski, 2015).

 

Sin embargo, a pesar de estos avances, Nagoski (2015) indica que todavía existen desigualdades en las expectativas sexuales. En algunas relaciones, una de las partes puede sentirse insatisfecha o presionada debido a diferencias en los deseos o necesidades sexuales. La comunicación abierta y honesta es clave para manejar estas discrepancias, permitiendo a las parejas expresar sus sentimientos y encontrar un terreno común que satisfaga a ambos. Por lo tanto, las expectativas sexuales en una relación son un factor crucial para la satisfacción de la pareja, y su manejo adecuado a través de la apertura y la educación puede mejorar significativamente la dinámica relacional.

 

En cuanto a la capacidad de resolver conflictos de manera efectiva es vital para la longevidad de una relación (Rosenberg, 2008). Actualmente, se observa que las parejas están adoptando enfoques más proactivos para la resolución de conflictos, como la negociación y la mediación (Bretaña et al., 2019). La terapia de pareja y los métodos como la comunicación no violenta están ganando popularidad, proporcionando herramientas valiosas para manejar desacuerdos de manera constructiva y fortalecer la relación. Sin embargo, algunas parejas todavía luchan con la confrontación directa y pueden evitar los conflictos, lo que puede llevar a resentimientos acumulados y problemas no resueltos. La evitación de conflictos puede parecer una solución a corto plazo, pero a largo plazo puede dañar la relación al impedir la resolución efectiva de los problemas (Rosenberg, 2008; Bretaña et al., 2019).

 

Además, factores externos, como el estrés laboral y las preocupaciones financieras, pueden exacerbar los conflictos en las relaciones. Las parejas que manejan bien el estrés tienden a tener mejores habilidades de resolución de conflictos (Rosenberg, 2008), ya que pueden abordar los problemas con una mente más clara y equilibrada.

 

Es por ello, que las variables relacionales de comunicación, expectativas sexuales y resolución de conflictos son aspectos dinámicos y complejos de las relaciones de pareja. La comunicación efectiva, la gestión realista de las expectativas sexuales y las habilidades para resolver conflictos de manera constructiva son esenciales para mantener relaciones saludables y satisfactorias. Las tendencias actuales muestran una mayor conciencia y esfuerzo hacia la mejora de estos aspectos, aunque todavía hay desafíos que las parejas deben enfrentar.

 

Por lo tanto, este estudio tiene como propósito analizar las variables asociadas y los desafíos en la psicoterapia sexual con parejas adultas, bajo un enfoque en la intimidad sexual y la satisfacción. La psicoterapia sexual es fundamental para abordar problemas relacionados con la intimidad y la satisfacción sexual en parejas adultas, mejorando así su calidad de vida y bienestar emocional (Sinews, 2024).

 

En cuanto a las variables asociadas incluyen la comunicación sexual, las expectativas sexuales mutuas, la salud mental individual y las dinámicas de poder en la relación. Estudiar estas variables proporciona una comprensión más profunda de los factores que influyen en la calidad de la vida sexual en las parejas adultas, permitiendo así diseñar intervenciones terapéuticas más efectivas y personalizadas.

 

La psicoterapia sexual enfrenta desafíos significativos, como la falta de educación sexual adecuada, estigmas sociales en torno a la sexualidad y barreras culturales que pueden afectar la apertura y la efectividad del tratamiento. Comprender estos desafíos es crucial para mejorar las prácticas terapéuticas y optimizar los resultados para las parejas adultas que buscan mejorar su vida sexual y relacional.

 

Enfoques centrados en la intimidad sexual y la satisfacción pueden promover relaciones más estables, satisfactorias y resiliente, mejorando así la calidad de vida de las personas involucradas. Este estudio se enfocará en profundizar en la comprensión de las variables y desafíos en la psicoterapia sexual con parejas adultas, con el objetivo de mejorar las prácticas terapéuticas y promover una mayor satisfacción y bienestar en las relaciones íntimas.

 

METODOLOGÍA

 

Se llevó a cabo una revisión sistemática, de tipo descriptiva, de corte longitudinal a través de plataformas y bases de datos como, Scopus, Web of Science y PubMed, los descriptores empleados fueron intimidad sexual, satisfacción, psicoterapia sexual, parejas adultas, retos. Quedando establecida la ecuación de búsqueda en psychotherapy" OR "sexual therapy" OR "couples therapy") AND ("adult couples" OR "sexual intimacy" OR "sexual satisfaction") AND ("variables" OR "factors" OR "challenges")

 

En cuanto a los criterios de inclusión fueron consideradas publicaciones de los últimos 7 años, en inglés y español, análisis de casos, investigaciones descriptivas, artículos de acceso libre y restringido. En cuanto a los criterios de exclusión se descartaron investigaciones con abordaje biomédico, así como estudios que planteaban casos de tipo psiquiátrico.

 

La Figura 1 presenta el diagrama de flujo PRISMA, referente a los resultados de búsquedas donde se ilustra el proceso de selección de artículos durante la revisión sistemática. En donde inicialmente se identificaron 245 registros potenciales provenientes de las bases de datos Scopus, Web of Science y PubMed. Seguidamente, fueron eliminados 68 registros duplicados. Posteriormente, se realizó una revisión de los títulos y resúmenes para excluir los estudios que no cumplen con los criterios de inclusión quedado 159 registros para su elegibilidad. Finalmente, se seleccionan 18 estudios que cumplen con todos los criterios para ser incluidos en la revisión sistemática, exceptuando 3, que no cumplían al ser estudio de metaanálisis. Por lo tanto, el estudio quedó constituido por 15 registro los cuales se clasificaron según las variables específicas para su abordaje: cuatro investigaciones para el análisis de la variable intimidad sexual, cuatro artículos para el análisis de la variable satisfacción sexual, cuatro estudios para el análisis conjunto de intimidad y satisfacción sexual, y tres investigaciones sobre psicoterapia enfocada en el área sexual en parejas.

 

Figura 1. Diagrama flujo PRISMA de los resultados de búsqueda.

 

DESARROLLO Y DISCUSIÓN

 

En la Tabla 1 se muestran los estudios que incluyó el proceso de sistematización de este estudio acerca de las categorías intimidad de pareja, satisfacción sexual, y psicoterapia en las parejas: intimidad sexual y la satisfacción. En la misma se describen los datos de las fuentes, el tema, la metodología, problemática y los factores analizados

 

Tabla 1. Estudios seleccionados y clasificados según características dentro de la revisión sistemática.

Autor (es)

Tema

Procedencia, muestra y metodología

Problemática

Factores analizados

1

Liu et al., 2017

Intimidad conyugal, género y modernidad en la China contemporánea.

Q1

China/180 personas/Cuantitativo/No experimental.

Relaciones conyugales democráticas: contemporaneidad y la relación con la intimidad.

Posicionamiento social

intimidad sexual

 

2

Castillo, 2018

Relación entre el tiempo de unión de la pareja, intimidad sexual y estilos de resolución de conflicto.

Q1

USA/61 personas (17 hombres y 44 mujeres) / Cuantitativo/No Experimental/Descriptivo.

Principales conflictos cotidianos y su incidencia en la satisfacción sexual.

Estrategias de resolución de conflictos.

Tiempo de unión

Intimidad Sexual

3

Ditzem et al., 2019

La intimidad en relación con la reactividad y recuperación del cortisol en parejas sometidas a estrés psicosocial

Q1

Alemania/183 parejas /Cuantitativo/

Experimental/Descriptivo.

Influencia de los agentes estresores a partir de la intimidad sexual.

Amortiguación del estrés.

Tiempo de recuperación.

Intimidad sexual

4

Yi et al., 2021

Correlación del cambio del comportamiento sexual, la función familiar y la intimidad entre hombres y mujeres entre 18 y 44 años. Q1

China/284 personas/Cuantitativo/

Transversal/Exploratorio.

Efectos negativos del estrés y la función familiar en la intimidad sexual. 

Disfunción familiar

Angustia psicológica

Intimidad sexual.

5

Hogue et al., 2019

Motivación sexual comunitaria en parejas que enfrentan un bajo interés/excitación sexual: asociaciones con el bienestar sexual y las metas sexuales Q1

Alemania/97 mujeres/Cuantitativo/

Descriptivo.

Trastorno de excitación/interés sexual presentan una menor satisfacción de relación y sexual.

Trastorno de excitación satisfacción sexual.

6

Gewirtz y Finzi, 2017

Satisfacción sexual en las parejas: el papel de la orientación del apego y los motivos sexuales.

Q1

Israel/128 parejas/Cuantitativo/

Descriptivo/

No experimental/ Transversal.

Los apegos como mediadores en las relaciones sexuales y, por ende, en la satisfacción sexual.

Tipos de apego negativo

Insatisfacciones sexuales.

7

Chávez et al., 2018

La satisfacción sexual en parejas con estilos de apego seguro y ansioso

Q1

España/86 parejas/Cuantitativo/

Descriptivo/ No experimental.

Emparejamientos débiles: estilos de apego y satisfacción sexual y de pareja.

Apego seguro en pareja

Satisfacción sexual.

8

Sierra et al., 2019

Relación del deseo sexual con la excitación sexual objetiva y subjetiva

Q2

España/60 personas (30 hombres y 30 mujeres) /Cuantitativo/Descriptivo/Transversal.

Problemas de la satisfacción sexual: deseo sexual, la excitación sexual objetiva y subjetiva

Diferencia de género

Satisfacción sexual

Deseo sexual diádica

9

López Rodríguez et al., 2023.

Estudio de caso de satisfacción sexual en mujeres durante su primer año de matrimonio.

México/5 mujeres adultas/Cualitativo/

Transversal/

Fenomenológico.

Factores y variables que inciden en la satisfacción sexual en el matrimonio.

Insatisfacción sexual Comunicación,

Conocimiento con respecto al cuerpo

Actitudes hostiles.

10

Guevara y Ola 2021

Estrés laboral y satisfacción sexual en mujeres casadas del Distrito Misionero de Chota, Cajamarca, 2020

Perú/130 mujeres/

Cuantitativo/

No experimental/

Descriptivo.

El estrés y las repercusiones en la salud sexual de las mujeres por las demandas laborales.

 

El estrés laboral

Satisfacción sexual.

11

Tapia et al. 2020

¿En qué medida la adversidad temprana y la depresión explican la satisfacción de pareja?

Chile/160 personas/

Cuantitativo/Transversal/Descriptivo.

La depresión en la niñez y la satisfacción de pareja durante la adultez.

satisfacción sexual.

cuidado coparental

Síntomas depresivos.

12

Vázquez y Blanco 2020

Programa de intervención psicosocial para potenciar el vínculo amoroso desarrollador en parejas jóvenes.

Cuba tres parejas jóvenes/

Cualitativo/Descriptivo/

Transversal.

Factores negativos que inciden la satisfacción sexual y de intimidad futura de los jóvenes.

La comunicación

Satisfacción sexual.

13

Zepeda y Sánchez 2021

Impacto de la cercanía, toque afectivo y satisfacción con el apoyo de la pareja en los comportamientos saludables

México/388 personas (194 hombres y 194 mujeres) /Cuantitativo/

Descriptivo.

La “Cercanía” como factor que media en la intimidad y satisfacción de una pareja.

Grado de cercanía

satisfacción e intimidad

14

León et al., 2023

Parejas sus problemáticas y ámbitos de intervención desde la clínica y la psicoterapia

Ecuador/17 artículos/ parejas/Cualitativo/

Descriptivo.

Principales problemáticas que puede vivenciar una pareja.

La satisfacción sexual

Libertad de la era digital

15

Flórez y Sánchez 2022

La afectividad, empatía y amor compasivo y su relación con los motivos de conflicto en la pareja: un estudio cuantitativo en la ciudad de México.

México/202 parejas /

Cuantitativo/Transversal.

El amor compasivo y la intimidad en la pareja.

Expresión de afecto

Conexión e intimidad de pareja.

Nota: IS= Intimidad Sexual; SS=Satisfacción Sexual; PS= Psicoterapia Sexual.

 

Intimidad de pareja

 

La intimidad de pareja, un constructo multifacético que abarca aspectos emocionales, físicos y psicológicos, emerge como un tema central en la literatura revisada. A través de diversos estudios, se pone de manifiesto su importancia en la satisfacción y estabilidad de las relaciones de pareja, así como su influencia en la salud mental y el bienestar general de los individuos involucrados.

 

Uno de los estudios más reveladores es el de Liu et al., (2017) que destaca la complejidad de la intimidad dentro de contextos culturales específicos. En China, por ejemplo, la dinámica patrilineal y la convivencia con los padres del esposo hasta la repartición de bienes muestran cómo las estructuras familiares tradicionales pueden influir en la intimidad de pareja. La democracia en la toma de decisiones y la disposición a renegociar constantemente los acuerdos maritales reflejan una evolución hacia relaciones más equitativas y emocionalmente interdependientes. Este estudio subraya la necesidad de considerar las variaciones culturales al abordar la intimidad de pareja en diferentes contextos.

 

El trabajo de Castillo (2018) amplía esta comprensión al vincular el tiempo de unión con la disminución de la intimidad sexual y la eficacia en la resolución de conflictos. La observación de que la prolongación de la relación puede llevar a una menor intimidad sexual y a una mayor indiferencia en la resolución de conflictos plantea preguntas importantes sobre la evolución de la dinámica de pareja con el tiempo. Las estrategias de resolución de conflictos, tanto positivas como negativas, desempeñan un papel crucial en la mantención de la intimidad y satisfacción sexual. La implicación aquí es clara: las intervenciones psicoterapéuticas deben centrarse en fortalecer las habilidades de resolución de conflictos para mejorar la intimidad y la satisfacción sexual a largo plazo.

 

Por su parte, Ditzem et al., (2019) aportan una perspectiva biológica al demostrar que la intimidad puede influir en la recuperación del estrés, medida a través de los niveles de cortisol. Este hallazgo sugiere que la intimidad no solo es beneficiosa para la relación en sí, sino también para la salud física de los individuos. La regulación del estrés mediante expresiones espontáneas de intimidad destaca la necesidad de fomentar la comunicación no verbal y el apoyo emocional en las relaciones de pareja.

 

Yi et al., (2021) y Gewirtz y Finzi (2017) ofrecen visiones adicionales sobre los factores que afectan la intimidad. Yi et al., ob cit., señalan que el comportamiento sexual y la función familiar son determinantes clave en la intimidad de pareja, sugiriendo que las intervenciones deben abordar estos aspectos para promover el bienestar y la armonía en las relaciones. Sin embargo, la limitación del tamaño de la muestra y la falta de investigaciones longitudinales son aspectos críticos que deben abordarse en futuros estudios para una mejor comprensión y generalización de los resultados.

 

En cuanto Gewirtz y Finzi (2017) por su parte, exploran la relación entre la orientación del apego y la motivación sexual, encontrando que la evitación del apego por parte de las mujeres puede disminuir la motivación hacia la intimidad y, en consecuencia, la satisfacción sexual. Este estudio subraya la importancia de considerar las diferencias individuales en las necesidades de apego y motivación sexual al diseñar intervenciones destinadas a mejorar la intimidad y la satisfacción sexual en las parejas.

 

Por lo tanto, existe un panorama complejo y multifacético de la intimidad de pareja. Los estudios revisados resaltan la importancia de considerar factores culturales, temporales, biológicos y psicológicos al abordar este tema. Las intervenciones eficaces deben ser multifacéticas y adaptadas a las necesidades específicas de las parejas, promoviendo habilidades de comunicación, estrategias de resolución de conflictos y un entendimiento profundo de las dinámicas de apego y motivación sexual. Solo a través de un enfoque integral y contextualizado se puede esperar mejorar la intimidad y la satisfacción en las relaciones de pareja.

 

Satisfacción sexual

 

En los estudios revisados, se observa que la satisfacción sexual está interrelacionada con múltiples variables, incluyendo la satisfacción con la pareja, la comunicación y la atención a los deseos e intereses sexuales, la angustia sexual, y los objetivos sexuales (Hogue et al., 2019). Además, se ha explorado la orientación del apego en los miembros de la pareja (Gewirtz y Finzi, 2017; Chávez et al., 2018). Estas variables no operan de manera aislada; su interacción puede contribuir al bienestar sexual, ya sea mejorándolo o deteriorándolo.

 

Un aspecto relevante es el estudio de Chaves et al., (2018) que analizó la satisfacción sexual y de pareja en relación con los estilos de apego. Su investigación reveló que las personas con un estilo de apego seguro reportan una mayor satisfacción sexual, independientemente del estilo de apego de su pareja. Por otro lado, aquellos con un estilo de apego ansioso dependen del estilo de apego y la satisfacción de su pareja para experimentar satisfacción sexual personal. Este hallazgo subraya la importancia del apego seguro en la promoción del bienestar sexual y sugiere que las intervenciones que fortalecen un estilo de apego seguro podrían ser beneficiosas.

 

La fuente de Vázquez y Blanco (2020) presenta un programa de intervención psicosocial dirigido a fortalecer el vínculo amoroso en parejas jóvenes en Cuba. Este estudio cualitativo y descriptivo se enfocó en explorar los factores negativos que inciden en la satisfacción sexual y de intimidad futura de estas parejas. Utilizando un diseño transversal, el estudio se centró en tres parejas jóvenes, lo cual permitió una exploración detallada de las experiencias y percepciones de estos individuos.Los puntos positivos del estudio incluyen su relevancia al abordar un tema significativo en contextos donde la educación sexual y las relaciones de pareja pueden ser áreas menos exploradas. La metodología cualitativa empleada permitió captar las dinámicas subjetivas y psicosociales que influyen en la satisfacción sexual y de intimidad. Esto proporcionó una comprensión enriquecida de los desafíos específicos que enfrentan las parejas jóvenes en Cuba. Sin embargo, el estudio enfrenta varias limitaciones críticas. El tamaño de muestra extremadamente pequeño (tres parejas) restringe la generalización de los resultados a una población más amplia de parejas jóvenes. Además, la falta de diversidad en la muestra limita la aplicabilidad de los hallazgos a contextos demográficamente y culturalmente diversos.

 

El estudio de López et al., (2023) exploró la satisfacción sexual en mujeres durante su primer año de matrimonio en México mediante un enfoque cualitativo fenomenológico. Se destacó por capturar las experiencias subjetivas y vivencias personales de las participantes, revelando cómo percibían y experimentaban la intimidad y la satisfacción sexual en esta etapa inicial del matrimonio. Aunque proporcionó una comprensión profunda de factores como la comunicación, el conocimiento del cuerpo y las actitudes hostiles hacia la sexualidad, las limitaciones del tamaño reducido de la muestra y la posible introducción de sesgos sugieren la necesidad de futuros estudios con muestras más amplias y diversas para mejorar la validez y aplicabilidad de los hallazgos en contextos matrimoniales.

 

El estudio de Sierra et al., (2019) exploró la capacidad explicativa del deseo sexual diádico en la excitación sexual objetiva y subjetiva de jóvenes. Sus resultados muestran diferencias de género significativas: en los hombres, el deseo sexual diádico hacia la pareja explicaba la excitación sexual objetiva, mientras que el deseo hacia una persona atractiva explicaba la excitación sexual subjetiva. En contraste, para las mujeres, solo el deseo sexual diádico hacia la pareja explicaba la excitación sexual objetiva. Esta diferencia resalta cómo el contexto relacional y la percepción de la pareja pueden influir en la experiencia sexual de manera distinta según el género (Figura 2).

 

Figura 2. Esquema acerca de la satisfacción sexual.

 

En los estudios revisados, se evidencia que la satisfacción sexual y la intimidad son contrarias al estado de estrés, aunque la intimidad sexual también puede minimizar reacciones estresantes y facilitar una recuperación rápida (Ditzem et al., 2019). La cercanía de la pareja en el ámbito de la sexualidad puede verse influenciada por factores familiares como la organización, estilos educativos y de crianza, así como por factores económicos (Yi et al., 2021).

 

Relación entre necesidad de cercanía y satisfacción sexual

 

Es importante destacar que la satisfacción sexual está positivamente relacionada con la necesidad de cercanía sexual. Sin embargo, los estudios han demostrado que cuando ambos miembros de la pareja reportan una alta necesidad de cercanía, esto puede resultar en una menor satisfacción sexual. Esta relación inversa está moderada por la frecuencia de las relaciones íntimas y los niveles de motivación sexual, que impulsan a satisfacer las necesidades sexuales de la pareja sin descuidar las propias (Hogue et al., 2019). Esto sugiere que un equilibrio entre la cercanía y la satisfacción de las necesidades individuales es crucial para mantener una alta satisfacción sexual.

 

La satisfacción sexual desempeña un papel crucial en la satisfacción general de la pareja y está estrechamente relacionada con la comunicación y la resolución de conflictos (Gewirtz y Finzi, 2017). Las relaciones sexuales satisfactorias son difíciles de mantener debido a la complejidad de equilibrar las necesidades y deseos de ambos miembros de la pareja.

 

Por lo tanto, los tipos de apego están implicados en los vínculos de intimidad y, por ende, en la satisfacción sexual. Los adultos regulan la angustia y el malestar a través de la evitación y la ansiedad (Gewirtz y Finzi, 2017). La satisfacción sexual también influye en el deseo sexual generado por el atractivo, siendo más evidente en los hombres, mientras que, en las mujeres, el deseo sexual está más enfocado en su pareja que en una persona atractiva, lo que puede generar una menor satisfacción sexual (Sierra et al., 2019). Esto podría deberse a los estereotipos y roles de género que influyen en las expectativas sexuales.

 

La intimidad y la satisfacción sexual en las parejas

 

En la actualidad, uno de los factores que afecta negativamente la intimidad y la satisfacción sexual en las parejas es la falta de tiempo debido a las cargas laborales. El cansancio, la sobrecarga laboral y las largas jornadas pueden llevar a una disminución de la comunicación con la pareja, un aumento del cansancio y, en última instancia, una reducción de los deseos de intimar sexualmente (Guevara y Ola, 2021).

 

Según Tapia et al., (2020) la depresión que está asociada positivamente con la adversidad temprana y negativamente con la satisfacción de pareja en la adultez, juega un papel importante en la dinámica de la relación. El estudio realizado con 160 madres y padres reveló altos niveles de satisfacción de pareja y una asociación positiva entre las experiencias adversas y la depresión en ambos progenitores. Las madres presentaron mayores puntajes que los padres en depresión y en experiencias adversas tempranas, lo que sugiere que la depresión materna y paterna, junto con la satisfacción de pareja paterna, influyen en la satisfacción de pareja en las mujeres.

Estos resultados destacan la compleja interacción entre las experiencias tempranas adversas, la depresión y la satisfacción de pareja, indicando que estas variables no actúan de manera aislada, sino que se correlacionan mutuamente dentro de las dinámicas de las relaciones de pareja. Esto subraya la importancia de abordar tanto la salud mental como los factores relacionales en la búsqueda del bienestar de la pareja. Uno de los principales puntos críticos es la limitación de los estudios debido a la muestra utilizada. Por ejemplo, Tapia et al., (2020) solo incluyeron parejas heterosexuales en su investigación, lo que implica que los resultados no pueden generalizarse a otros tipos de relaciones. La inclusión de diversas configuraciones de pareja en futuras investigaciones es esencial para comprender completamente las dinámicas de intimidad y satisfacción sexual en diferentes contextos relacionales.

 

Figura 3. Representación de la relación entre la intimidad sexual y la satisfacción sexual.

 

En la Figura 3, se aprecian los aspectos más importantes de las investigaciones con respecto a la relación entre la intimidad y la satisfacción sexuales.

 

También, el estrés es otro factor que afecta tanto a los individuos como a la pareja en su conjunto. El estrés no solo impacta a una persona de manera aislada, sino que también tiene repercusiones en la relación de pareja. La reducción de la intimidad y la satisfacción sexual debido al estrés puede crear un ciclo negativo que afecta el bienestar general de la relación. Es crucial considerar estrategias para manejar el estrés y mejorar la comunicación y la conexión emocional entre los miembros de la pareja para mitigar estos efectos negativos.

 

La intimidad y la satisfacción sexual en las parejas están influenciadas por una variedad de factores, incluyendo la carga laboral, el estrés, la depresión y las experiencias adversas tempranas. Estos factores interactúan de manera compleja, afectando tanto a los individuos como a la pareja en su conjunto. Las investigaciones revisadas resaltan la importancia de abordar tanto la salud mental como los factores relacionales para promover el bienestar de la pareja. Además, es necesario realizar estudios más inclusivos y diversos para obtener una comprensión más completa de estas dinámicas en diferentes tipos de relaciones.

 

Es crucial incluir parejas de diferentes orientaciones sexuales y configuraciones relacionales para obtener una visión más completa y generalizable de las dinámicas de intimidad y satisfacción sexual. Asimismo, es recomendable realizar estudios longitudinales para examinar cómo variables como la carga laboral, el estrés y la salud mental afectan la satisfacción sexual y la intimidad a lo largo del tiempo. También sería beneficioso desarrollar y evaluar intervenciones que aborden tanto la salud mental como los aspectos relacionales para mejorar la satisfacción sexual y el bienestar general de las parejas.

 

Psicoterapia en las parejas: intimidad sexual y la satisfacción

 

En la revisión sistemática realizada, estudios como los de León et al., (2023) indican que la mayoría de las intervenciones aplicadas a las parejas con distintas problemáticas corresponde a la Terapia Familiar Sistémica, seguida por la Terapia Cognitivo Conductual y, finalmente, la Terapia Centrada en Soluciones. Estos enfoques terapéuticos varían en sus metodologías y objetivos, pero todos buscan mejorar la dinámica de la pareja, su comunicación y su intimidad sexual.

 

Uno de los principales retos en la psicoterapia de pareja es la influencia de la posmodernidad, que ha traído consigo la fragilidad de los vínculos debido al concepto de libertad. La percepción de libertad en las relaciones puede llevar a una menor estabilidad y compromiso, afectando negativamente la intimidad y la satisfacción sexual. Además, las parejas de diversidad sexo-genérica enfrentan desafíos adicionales debido a la discriminación, lo que puede complicar aún más su bienestar emocional y sexual (León et al., 2023).

 

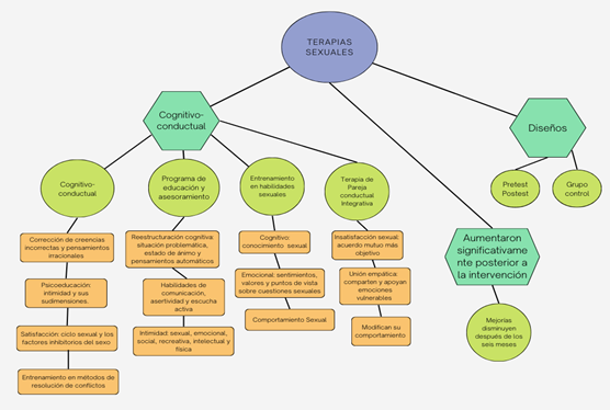
La Figura 4, de la revisión sintetiza los elementos importantes de las investigaciones que desarrollaron intervenciones terapéuticas para mejorar la satisfacción sexual y/o la intimidad sexual en parejas. Uno de los motivos principales que llevan a las personas a buscar psicoterapia es el sentimiento de lejanía, pérdida de amor y conexión con la pareja, lo cual produce estrés, frustración e incluso desesperanza. Estos sentimientos pueden ser causados por una baja percepción de apoyo entre las parejas, impactando negativamente en su intimidad y satisfacción sexual (Zepeda y Sánchez, 2021).

 

Figura 4. Representación de las Terapias Sexuales.

 

Las parejas no están exentas de padecer comorbilidades psicopatológicas, las cuales representan un impedimento significativo para la salud mental y sexual de los involucrados. La estabilidad de una pareja es un indicador del bienestar individual, y cuando esta estabilidad se ve comprometida, es aconsejable buscar intervención psicoterapéutica. Es esencial que las personas posean la capacidad de resolución de problemas para beneficiarse de la asesoría de pareja (León et al., 2023).

 

Las estrategias de intervención predominantes en la revisión incluyen abordajes destinados tanto al área sexual como a habilidades comunicacionales y de resolución de conflictos. Estos enfoques predisponen a los participantes a abordar sus dificultades con mayor apertura y empatía, facilitando la mejora de su intimidad sexual. La Terapia Familiar Sistémica, por ejemplo, se enfoca en entender y cambiar las dinámicas familiares que afectan la relación de pareja. La Terapia Cognitivo Conductual trabaja en modificar patrones de pensamiento y comportamiento que contribuyen a la insatisfacción sexual y relacional. Por su parte, la Terapia Centrada en Soluciones se concentra en identificar y amplificar las soluciones que ya están funcionando para la pareja.

 

Un aspecto crítico de estos estudios es la necesidad de adaptar las intervenciones a las diversas configuraciones y dinámicas de pareja. Las parejas de diversidad sexo-genérica, por ejemplo, pueden requerir enfoques específicos que aborden las experiencias únicas de discriminación y marginalización que enfrentan. Además, es fundamental considerar la influencia de la posmodernidad y la percepción de libertad en la relación, ajustando las intervenciones para promover un equilibrio entre independencia y compromiso.

 

Flórez y Sánchez (2022) realizaron un estudio en la Ciudad de México con 202 parejas para explorar la relación entre el amor compasivo, la empatía, la afectividad y los motivos de conflicto en parejas adultas. Encontraron que el amor compasivo, la empatía y la afectividad correlacionan negativamente con los conflictos en la pareja. Sus hallazgos sugieren que priorizar las necesidades del otro y mostrar empatía pueden reducir los conflictos, aunque también pueden generar desacuerdos. Este estudio destaca la importancia de estas variables emocionales en las relaciones de pareja y señala la necesidad de más investigación longitudinal para comprender mejor su impacto a lo largo del tiempo.

 

Las investigaciones también señalan la importancia de integrar el trabajo en la salud mental con la terapia de pareja. La presencia de comorbilidades psicopatológicas en uno o ambos miembros de la pareja puede complicar significativamente la dinámica relacional, por lo que un enfoque integrado que aborde tanto la salud mental individual como la satisfacción y la intimidad sexual de la pareja es crucial.

 

En tanto, este estudio destaca la complejidad de las intervenciones psicoterapéuticas en parejas, subrayando la importancia de abordar tanto las dinámicas relacionales como las comorbilidades psicopatológicas. Los enfoques terapéuticos deben ser adaptativos y considerar la diversidad de las configuraciones de pareja y los desafíos específicos que enfrentan en la actualidad. Para mejorar la intimidad y la satisfacción sexual, es esencial trabajar en habilidades comunicacionales, resolución de conflictos y apoyo mutuo, promoviendo un ambiente de empatía y apertura.

 

Discusión

 

La revisión de la literatura sobre la intimidad y la satisfacción sexual en parejas, así como las intervenciones psicoterapéuticas destinadas a mejorar estas áreas, revela una serie de factores interrelacionados que influyen significativamente en el bienestar de las relaciones. A continuación, se presenta una discusión general que compara y contrasta los hallazgos de diferentes estudios y las implicaciones prácticas de estas intervenciones.

 

En primer lugar, los estudios de León et al., (2023) muestran que las intervenciones psicoterapéuticas más comunes para parejas incluyen la Terapia Familiar Sistémica, la Terapia Cognitivo Conductual y la Terapia Centrada en Soluciones. Estos enfoques se centran en mejorar la comunicación, la resolución de conflictos y la intimidad sexual. La Terapia Familiar Sistémica aborda las dinámicas familiares y busca cambiar patrones disfuncionales, mientras que la Terapia Cognitivo Conductual se enfoca en modificar pensamientos y comportamientos negativos. Por otro lado, la Terapia Centrada en Soluciones ayuda a las parejas a identificar y ampliar las estrategias que ya funcionan en su relación.

 

En contraste, Guevara y Ola (2021) destacan que las cargas laborales y el estrés asociado pueden disminuir la comunicación y la intimidad sexual en las parejas. Esto sugiere que, además de los enfoques terapéuticos tradicionales, es crucial considerar intervenciones que aborden el manejo del estrés y la conciliación entre la vida laboral y personal.

 

Otro aspecto importante es la influencia de la depresión y las experiencias adversas tempranas en la satisfacción de pareja, como se menciona en el estudio de Tapia et al., (2020). Este estudio indica que la depresión, asociada con experiencias adversas tempranas, tiene un impacto negativo en la satisfacción de pareja, especialmente en las mujeres. Estos hallazgos subrayan la importancia de integrar el tratamiento de la salud mental con la terapia de pareja para abordar de manera holística las necesidades de los individuos y la relación.

 

Zepeda y Sánchez (2021) señalan que una baja percepción de apoyo entre las parejas puede afectar negativamente la intimidad y la satisfacción sexual. Esto refuerza la necesidad de fomentar el apoyo mutuo y la empatía dentro de las relaciones, aspectos que son centrales en las terapias mencionadas anteriormente.

 

Las intervenciones también deben adaptarse a las necesidades específicas de diferentes tipos de relaciones. León et al., (2023) y Tapia et al., (2020) indican que las parejas de diversidad sexo-genérica enfrentan desafíos adicionales debido a la discriminación, lo que requiere enfoques terapéuticos que reconozcan y aborden estas experiencias únicas.

 

Comparando estos hallazgos, se observa que las intervenciones psicoterapéuticas efectivas deben ser integrales, abordando tanto los factores relacionales como los individuales que afectan la intimidad y la satisfacción sexual. La Terapia Familiar Sistémica, la Terapia Cognitivo Conductual y la Terapia Centrada en Soluciones proporcionan marcos valiosos para este propósito, pero también es esencial incluir estrategias para manejar el estrés laboral y las comorbilidades psicopatológicas.

 

Por lo tanto, la revisión de la literatura sugiere que, para mejorar la intimidad y la satisfacción sexual en parejas, es necesario adoptar enfoques terapéuticos que sean adaptativos y multifacéticos. Las intervenciones deben abordar las dinámicas relacionales, promover la comunicación efectiva y el apoyo mutuo, y considerar los desafíos únicos que enfrentan las parejas en la actualidad, incluyendo el estrés laboral, la discriminación y las experiencias adversas tempranas. Al integrar estos elementos, las terapias pueden ser más efectivas en promover el bienestar general de las parejas y mejorar su satisfacción sexual y emocional.

 

CONCLUSIÓN

 

El presente estudio se desarrolló con el objetivo de analizar las variables asociadas y los desafíos en la psicoterapia sexual con parejas adultas, enfocándose especialmente en la intimidad sexual y la satisfacción. Durante la revisión sistemática realizada, se encontró que la intimidad sexual en parejas adultas estaba fuertemente influenciada por la predisposición a establecer vínculos de interdependencia emocional y una comunicación empática y saludable. Se observó que, con el paso del tiempo en la relación, la intimidad sexual tendía a disminuir, siendo la indiferencia un método común para resolver conflictos.

 

En cuanto a la satisfacción de pareja, se identificó que esta estaba estrechamente ligada al nivel de cercanía emocional y al tipo de apego predominante en cada miembro de la pareja. Aquellos con un estilo de apego seguro tendían a reportar mayor satisfacción sexual, mientras que aquellos con tendencias más ansiosas dependían en gran medida del estilo de apego de su pareja y de su propia satisfacción para experimentar satisfacción sexual.

 

Un factor significativo que obstaculizaba la satisfacción plena en la intimidad sexual era la comunicación limitada y la falta de tiempo, lo cual reducía el deseo de intimar entre las parejas analizadas. Estos hallazgos subrayan la importancia de abordar tanto los aspectos individuales como los dinámicos en las terapias orientadas a mejorar la intimidad sexual.

 

En términos de los desafíos encontrados en la psicoterapia sexual, muchas parejas buscaban ayuda debido a sentimientos de distancia emocional, pérdida de conexión y amor, lo cual generaba estrés y desesperanza en la relación. Las intervenciones terapéuticas más comunes y efectivas, según la literatura revisada, incluían la Terapia Familiar Sistémica, la Terapia Cognitivo Conductual y la Terapia Centrada en Soluciones, todas enfocadas en mejorar la comunicación y resolver conflictos.

 

Un aspecto destacado para futuras investigaciones y prácticas terapéuticas es la inclusión de parejas con diversidad sexo-genérica, quienes enfrentan desafíos adicionales debido a la discriminación. Esto subraya la necesidad de desarrollar intervenciones terapéuticas inclusivas y adaptadas a diversas configuraciones de pareja.

 

A pesar de los avances en la comprensión e intervención en la sexualidad y la intimidad de las parejas, se reconoce que el trabajo por hacer es extenso. La complejidad de esta área implica múltiples factores individuales, de pareja, culturales y sociales, cada uno influyendo en la sexualidad y el bienestar emocional de las parejas.

 

Las limitaciones identificadas en los estudios revisados incluyen el tamaño de las muestras, que limita la generalización de los hallazgos, y el uso de instrumentos de investigación que podrían beneficiarse de actualizaciones en sus características psicométricas. Además, se enfatiza la importancia de combinar evaluaciones de autoinforme con la evaluación clínica por expertos, dada la naturaleza delicada y subjetiva de los temas relacionados con la sexualidad.

 

Para finalizar, la psicoterapia sexual con parejas adultas requiere un enfoque holístico y adaptativo que considere las complejas dinámicas de intimidad y satisfacción sexual. Es esencial continuar investigando y desarrollando intervenciones terapéuticas efectivas que promuevan el bienestar emocional y relacional en las parejas, mejorando así su calidad de vida y satisfacción mutua.

 

CONFLICTO DE INTERESES. Los autores declaran que no existe conflicto de intereses para la publicación del presente artículo científico.

 

AGRADECIMIENTO. Esta investigación se ha realizado gracias a la colaboración del Laboratorio de Robótica, Automatización, Sistemas Inteligentes y Embebidos (RobLab) de la Universidad Católica de Cuenca.

 

REFERENCIAS

Blumenstock, S. (2021). Expectations and Sexual Desire in Romantic Relationships: An Experimental Investigation of Pleasure and Emotional Closeness Expectancies among Young Adults. The Journal of Sex Research. 59. 1-21. 10.1080/00224499.2021.1991260.

Bretaña, I., Alonso-Arbiol, I., Lavy, S., y Zhang, F. (2019). Attachment, Conflict Resolution, Marital Satisfaction, and Culture in Women. Acta de investigación psicológica, 9(3), 67-78. Epub 24 de abril de 2020.https://doi.org/10.22201/fpsi.20074719e.2019.3.323

Castillo, M. (2018). Relación entre el tiempo de unión de la pareja, intimidad sexual y estilos de resolución de conflicto. Enseñanza e Investigación en Psicología, 1(2), 276-287. https://revistacneip.org/index.php/cneip/article/view/45#:~:text=Se%20concluye%20que%20entre%20m%C3%A1s,como%20formas%20de%20resolver%20conflictos

Chapman, G., y Campbell, R. (2016). Los 5 lenguajes del amor/Los 5 lenguajes del amor para hombres/Los 5 lenguajes del amor de los adolescentes/Los 5 lenguajes del amor de los niños. Moody Publishers. https://acortar.link/I5n26m

Chaves, I., Caballero, L., Ceccato, R., Morell, V., y Gil, M. (2018). La satisfacción sexual en parejas con estilos de apego seguro y ansioso. International Journal of Developmental and Educational Psychology, 1(1), 63-75. https://doi.org/10.17060/ijodaep.2018.n1.v1.1154

Ditzem, B., Germann, J., Meuwly, N., Bradbury, T., Bodenmann, G., y Heinrichs, M. (2019). Intimacy as Related to Cortisol Reactivity and Recovery in Couples Undergoing Psychosocial Stress. Psychosomatic Medicine, 81(1), 16-25. https://journals.lww.com/psychosomaticmedicine/Abstract/2019/01000/Intimacy_as_Related_to_Cortisol_Reactivity_and.4.aspx#. https://doi.org/10.1097/PSY.0000000000000633

Flórez, Y., y Sánchez, R., (2022). La afectividad, empatía y amor compasivo y su relación con los motivos de conflicto en la pareja: Un estudio cuantitativo en la Ciudad de México. Psicología Iberoaméricana, 30(1), 1-19, https://doi.org/10.48102/pi.v30i1.427

Gewirtz, A., y Finzi, R. (2017). Sexual Satisfaction Among Couples: The Role of Attachment Orientation and Sexual Motives. The Journal of Sex Research, 00(00), 1-13. https://doi.org/10.1080/00224499.2016.1276880

Guevara, J., y Ola, V. (2021). Estrés laboral y satisfacción sexual en mujeres casadas del Distrito Misionero de Chota, Cajamarca, 2020. Muro de la investigación, 7(1), 1-21. https://doi.org/10.17162/rmi.v7i1.1691

Hogue, J., Rosen, N., Bockaj, A., Impett, E., y Muise, A. (2019). Sexual communal motivation in couples coping with low sexual interest/arousal: Associations with sexual well-being and sexual goals. PLoS ONE, 14(7), 1-20. https://doi.org/10.1371/journal.pone.0219768

Johnson M, Lavner J, Mund M, Zemp M, Stanley S, Neyer F, Impett E, Rhoades G, Bodenmann G, Weidmann R, Bühler J, Burriss R, Wünsche J, Grob A. (2022) Within-Couple Associations Between Communication and Relationship Satisfaction Over Time. Pers Soc Psychol Bull. 2022 Apr;48(4):534-549. doi: 10.1177/01461672211016920. Epub 2021 May 24. PMID: 34027722; PMCID: PMC8915221.

León, M., Balarezo, L., y Jaramillo, J. (2023). Parejas sus problemáticas y ámbitos de intervención desde la clínica y la psicoterapia. LATAM. Revista Latinoamerica de Ciencias Sociales y Humanidades, 4(2), 5821-5840. https://doi.org/10.56712/latam.v4i2.1019

Liu, J., Bell, E., y Zhang, J. (2017). Conjugal intimacy, gender and modernity in contemporary China. The British Journal of Sociology, 70(1), 283-305. https://doi.org/10.1111/1468-4446.12338

López Rodríguez, J., Sánchez Soto, J. M., y Martínez Reyes, M. (2023). Estudio de caso de satisfacción sexual en mujeres durante su primer año de matrimonio. Ciencia Latina Revista Científica Multidisciplinar, 7(1), 1487-1502. https://doi.org/10.37811/cl_rcm.v7i1.4494

Meston, C., y Trapnell, P. (2005). Development and validation of a five-factor sexual satisfactio and distress scale for women: The sexual satisfaction scale for women (SSS-W). Jornal of sex Medicine, 2, 66-81. https://doi.org/10.1111/J.1743-6109.2005.20107.X

Nagoski, E. (2015). Come as you are: The amazing new science that will transform your sex life (Ven tal como eres: la sorprendente nueva ciencia que transformará tu vida sexual). Simon and Schuster. https://acortar.link/LOKvOZ

OMS (2022a). Salud mental: fortalecer nuestra respuesta. https://www.who.int/es/news-room/fact-sheets/detail/mental-health-strengthening-our-response

OMS (2022b). Lograr el bienestar. Un marco mundial para integrar el bienestar en la salud pública utilizando un enfoque de promoción de la salud. https://cdn.who.int/media/docs/default-source/health-promotion/spanish_framework4wellbeing_05092023.pdf?sfvrsn=c602e78f_29&download=true

Planned Parenthood (2024). ¿Qué es la educación sexual? https://www.plannedparenthood.org/es/temas-de-salud/para-educadores/que-es-la-educacion-sexual

Rosenberg, M. B. (2008). Nonviolent communication (p. 0). Friare Liv AB. https://cltr.nl/wp-content/uploads/2020/04/Marshall-B.-Rosenberg-Nonviolent-Communication.pdf

Sinews MTI (2024). Términos y definiciones importantes según la Organización Mundial de la Salud. https://www.sinews.es/es/sexologia-y-terapia-sexual/

Sierra, J., Gara, D., Álvarez, A., Calvillo, C., Granados, R., y Arcos, A. (2019). Relación del deseo sexual con la excitación sexual objetiva y subjetiva. Revista de Psicoaptología y Psicología Clínica, 24(3), 173-180.  https://doi.org/10.5944/rppc.25374

Tapia, A., Olhaberry, M., y Muzard, A. (2020) ¿En qué medida la diversidad temprana y la depresión explican la satisfacción de pareja?. Summa Psicológica, 17(1), 30-41. https://dialnet.unirioja.es/servlet/articulo?codigo=8039657 https://doi:10.18774/0719-448.x2020.17.451

The Gottman Institute, (2024). Dos buenas razones para salvar su matrimonio. https://www.gottman.com/blog/two-good-reasons-to-save-your-marriage/

Vázquez, J., y Blanco, C. (2020). Programa de intervención psicosocial para potenciar el vínculo amoroso desarrollador en parejas jóvenes. Revista Sexología y Sociedad, 26(2), 173-185. https://www.medigraphic.com/cgi-bin/new/resumen.cgi?IDARTICULO=103654

Yi, F., Yu, F., Zhen, S., Bijg, L., Bo, L., Nan, L., y Pei, W. (2021). Correlation of Sexual Behavior Change, Family Function, and Male-Female Intimacy Among Adults Aged 18-44 Years. Sexual Medicine, 9(1), 1-9.  https://doi.org/10.1016/j.esxm.2020.100301

Zepeda, G. y Sánchez, R. (2021). Impacto de la cercanía, toque afectivo y satisfacción con el apoyo de la pareja en los comportamientos saludables. Psicogente, 24(45), 1-22. https://doi.org/10.17081/psico.24.45.3736